// For XLSX export
HIVE:
- HIVE
SWAP.HIVE:
- SWAP.HIVE
HIVE Savings:
-
HBD:
- HBD
HBD Savings:
-
CCDollar:
- CCD
CCDPACK:
- CCDPACK
SQM:
- SQM
ATX:
- ATX
BRO:
- BRO
LGN:
- LGN
LOLZ:
- LOLZ
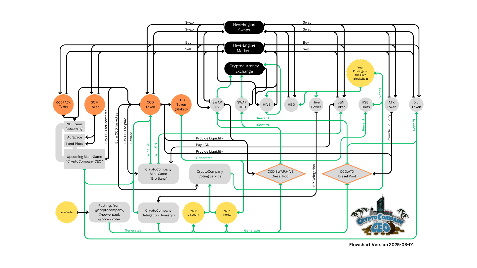
CryptoCompany CEO offers you a constantly expanding range of tools and services that can generate or help you generate value. So that you can maintain an overview, but also build and implement an optimal strategy for you.
You should visit this subpage again from time to time - there are probably updates due to newly implemented functions, changes on the blockchain or other worthwhile tips.
You can find all information and possible applications for the CCD on the corresponding CCDollar subpage.
Delegation Dynasty 2. The best and most favourable way for you and all of us is to delegate Hive Power with an APR of 13 to 16 percent. You can do this in an informed and entertaining way on the subpage "Delegation Dynasty 2". Of course you can also buy CCD on the market or swap CCD with a swap provider.
Organise CCD, publish a posting (for example in relation with #cryptocompany) and use the CryptoCompany Voting Service. With the rewards you can buy more CCD. Even better: delegate Hive Power to Delegation Dynasty 2 to receive more CCD every day. Spend a portion of this in the Voting Service, stake a second portion CCD to generate your daily HSBI. Place a third part in the CCD:SWAP.HIVE and/or CCD:ATX Diesel Pool.
This allows you to use mechanisms that work quickly for you, but also build up long-term value and storage. And although it is also stored for the long term and well invested, it is still always easy for you to access and liquidate. Such an approach is the most valuable for all sides.
"Hunt for Hive" makes it easy for you to win new tokens, coins or NFTs every day. If that's your thing, then "Hunt for Hive" is the right place for you!
The FAQ subpage may be able to help you furthermore.
